第一届党代会以来,在学校党委的统一领导下,学校组织工作以习近平新时代中国特色社会主义思想为指导,认真贯彻新时代党的建设总要求和新时代党的组织路线,推动党建和业务工作融合发展,一面面鲜红党旗在学校建设特色突出优势明显的应用型大学的征程上高高飘扬。
回望7年,学校组织工作交出这样一张亮眼的“成绩单”。
获批1个全省党建工作标杆院系、2个全省党建工作样板支部;获全省党务技能大赛二等奖1个;1人当选省第十五次党代会代表;3个党组织和7名党员获江西省、省教育系统及萍乡市“两优一先”表彰;精准扶贫与乡村振兴工作连续8年获省委组织部与省乡村振兴局评为好等次;学校获全省关心下一代工作“先进集体”,1人获全国关心下一代工作“先进个人”,1人获全国三八红旗手,8人获省年度考核优秀干部,8人获市年度考核优秀干部被嘉奖。高层次人才服务团服务地方经济社会发展有关经验得到省市领导肯定,其做法在《江西教育工作情况》全文刊登,并在全省宣传。

一、强基固本,在大抓基层中建强基层组织
以党内集中教育锤炼坚强党性。组织全校各级党组织深入开展“不忘初心、牢记使命”主题教育、党史学习教育和学习贯彻习近平新时代中国特色社会主义思想主题教育等。学习习近平新时代中国特色社会主义思想主题教育开展成效,获省委第十巡回指导组评价好等次,师生满意度达98.2%。相关工作受到了人民网、江西电视台等国家级和省市级媒体关注。



强化党员教育管理擦亮党员先锋底色。规范发展党员,增添党组织新活力,发展新党员2291人。各级党组织和党员在本科评估、疫情防控、八十周年校庆、师范认证等重要任务中发挥党员先锋模范作用。切实加强党员教育培训,深挖安源红色文化资源,举办“弘扬安源精神”微党课比赛、党史知识竞赛、“双融双育”精品案例展示党务技能大赛等。1人当选省第十五次党代会代表;3个党组织和7名党员获省、全省教育系统及萍乡市“两优一先”表彰;14人评为“赣鄱先锋”,3个党组织和3名党员评为萍乡市“红色标杆”“红色堡垒”。





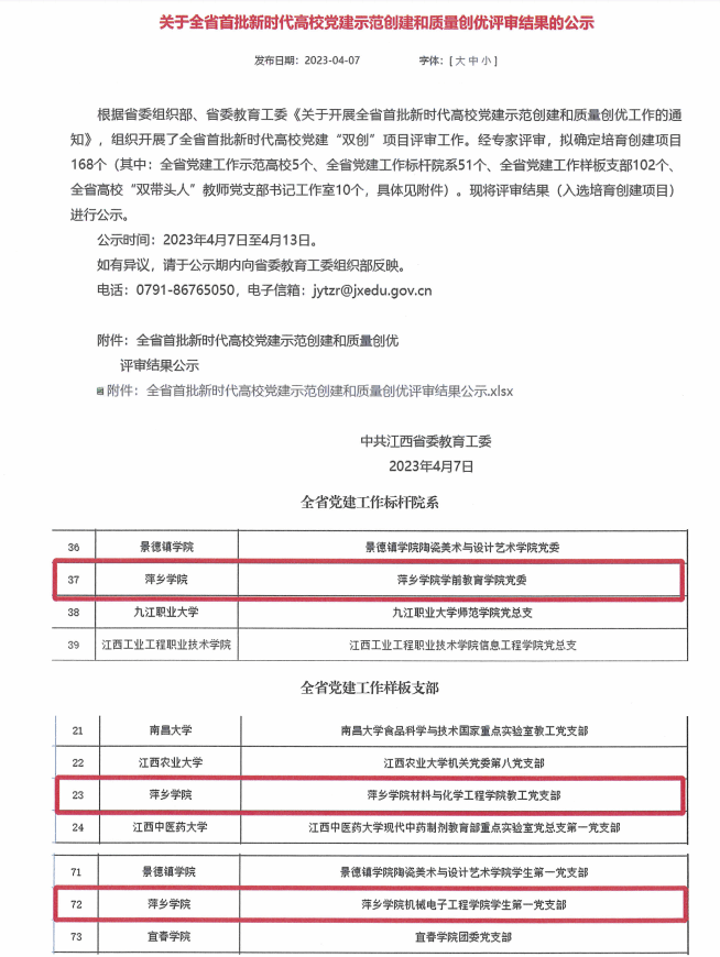
建强战斗堡垒推动基层组织全面过硬。学校大力实施“党旗领航•一院一品”党建特色品牌建设、基层党建“三化”建设、“双融双育”工程、“书记领航”工程等,扎实开展国家级、省级和校级党建“示范创建、质量创优”工作,指导各基层党组织对标“五个到位、七个有力”全面加强标准化建设。获批1个全省党建工作标杆院系、2个全省党建工作样板支部;获全省党务技能大赛二等奖1个;省高校党的基层组织建设创新成果奖二等奖2个、三等奖3个;建设了14间教师党员活动室和15间学生党员活动中心。
二、选贤任能,在实干担当中锻造干部队伍
围绕事业发展,突出做好干部精准选拔。着眼学校事业发展需要,大力培养选拔忠诚干净担当的高素质干部。出台《中共beat365正版唯一官网委员会干部选拔任用与监督管理办法》等文件,共提拔正处级干部36人、副处级83人,科级干部157。争取省编办批准增加2个副厅级干部职数,自主培育厅级干部1人,推动3名同志进入党委班子。

围绕素质提升,着力加强党员干部教育培训。制定《beat365正版唯一官网干部教育培训三年规划》,先后举办处级、科级干部学习贯彻党的十九大、二十大精神集中培训班等各类党员干部培训班二十余个班次。派遣144名党员领导干部赴中央、省委和市委党校培训学习。选派35名干部人才到省委教育工委、招商局、文旅局等地方部门历练成长。9名青年干部派驻龙王潭村和源头村,21位中层干部帮扶16户脱贫户,帮助源头村申请专项资金50万元。邀请校外专家来校讲座,组织党员干部外出交流,开展领导干部讲党课活动等不断创新教育培训方式。


用心用情做细,扎实做好离退休干部工作。坚持做到“五必访”,抓好政治学习,落实离退休教职员工的生活待遇和政治待遇。共有96名教职工光荣退休,26名老党员同志荣获了“光荣在党50年”纪念章。学校获全省关心下一代工作“先进集体”,江西省门球队“先进单位”,彭利云教授获教育部关心下一代工作“先进工作者”;罗建明教授上榜2023年江西省“第一季度好人”等。


三、知人善用,在干事创业中培育成就人才
建立beat365正版唯一官网高层次人才服务团,从2021年开始,3年分3批次共派出33名高层次人才入驻湘东、芦溪、莲花等县区挂职,为企业提供国际行标研制、数字产业研究等多元化服务,帮助金石三维、拓源实业等企业实现税收翻几倍增长,撰写了《萍乡市节能环保产业“十四五”发展与安源区签订校地融合发展全面合作协议规划》等十几个重要规划和资政建言报告。派遣十多名艺术专业教师入驻湘东区江口村“零799”艺术区,参与江口村村容村貌设计打造,把江口村从一个普通的农村打造成全国小有名气的乡村艺术研学基地,成为乡村艺术引领乡村振兴的典范,《人民日报》《人民网》《新华网》等央媒都有报道。2023年牵头与安源区签订了校地融合发展全面合作协议。服务团工作成效全文刊登在《江西教育工作情况》,在全省广泛推广。

党委组织部牵头组织了学校“不忘初心、牢记使命”主题教育和学习贯彻习近平新时代中国特色社会主义思想主题教育,牵头撰写了《萍乡市中长期人才发展规划》《萍乡市商业网点规划》等十几个规划,参与了本科教学评估、八十周年校庆、首批三个师范专业认证等重大活动组织策划和接待工作,为学校转型发展做出重大贡献。连续6年评为学校先进基层党组织、优秀班子,组织部干部获得学校优秀干部、优秀党员、优秀教育工作者、萍院好人等称号。