招生录取通知书EMS邮寄项目采用单一来源方式采购,该项目拟由中国邮政速递物流股份有限公司萍乡市分公司提供服务,现将有关情况向潜在政府采购供应商征求意见。征求意见期限从2021年 04月 29日起至2021年04月 30日止。潜在政府采购供应商对公示内容有异议的,请于公示期满后两个工作日内以实名书面(包括联系人、地址、联系电话)形式将意见反馈至beat365正版唯一官网招标与采购中心(联系电话:0799-6682697, 地址:江西省萍乡市萍安北大道211号),联系人:彭老师,联系电话:0799-6682697)。
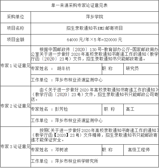
附:专家论证意见及专家姓名、工作单位、职称。
